Chatbot Implementation Guide for Bots That Don’t Quietly Fail
Welcome to the unfiltered reality of chatbot implementation—a digital Wild West where only the sharpest survive. If you’ve ever been seduced by vendor promises of effortless automation, dazzling customer satisfaction, and overnight ROI, buckle up. This is not another hype piece. This is your anti-bullshit, SEO-optimized chatbot implementation guide: 9 hard truths (and how to win in 2025). We’re talking real costs, ghost town bots, and the cold calculus of ROI—backed by current stats and street-level lessons from bot graveyards and digital success stories alike. Whether you’re a startup founder burned by failed pilots, an enterprise exec tasked with cutting costs, or a product owner tired of glossy demos, you’re about to get the playbook that separates winners from also-rans. Let’s burn away the hype and get to the muscle of what actually works.
Why most chatbot launches fail (and what nobody admits)
The myth of 'plug-and-play' chatbots
Picture this: an off-the-shelf chatbot that “just works”—effortlessly installed, instantly delightful, and ready to transform your support overnight. The myth persists because vendors push it hard and hopeful decision-makers want to believe it. But recent research from Gartner, 2024 shreds this illusion: only 8% of customers used a chatbot in their last interaction, and just 25% would do so again. Plug-and-play does not exist for any meaningful business case. True implementation means wrangling with integration hell, training data, edge-case escalation, and relentless optimization—none of which fit in a shrink-wrapped box.
"If only it were that simple." — Jamie, AI strategist (illustrative)
Buzzwords like “no code,” “instant deployment,” and “self-learning” feed the fantasy. But, as practitioners know, plugging in a chatbot without a robust plan is a fast track to disaster. Surface-level scripts work for trivial FAQs, but the moment users go off-script, the bot’s limitations become painfully obvious. That’s why serious enterprises approach chatbot implementation as a strategic transformation, not a weekend project.
The real costs: time, money, and reputation
When the pilot ends and reality bites, hidden costs emerge. Integrating legacy systems, ensuring data privacy, training intent models, and maintaining compliance all take serious time and cash. According to Juniper Research, 2023, businesses can save up to $11 billion annually with chatbots—if implemented correctly. However, up-front costs routinely spiral beyond projections, especially when underestimated.
| Cost Area | Typical Range ($) | Impact on ROI |
|---|---|---|
| Platform Licensing | 10,000–100,000 | Medium |
| System Integration | 20,000–200,000 | High |
| Custom Conversation Design | 15,000–50,000 | Medium |
| Training & Tuning | 8,000–60,000 | High |
| Ongoing Optimization | 7,000–40,000 | High |
Table 1: Breakdown of typical chatbot implementation costs vs. projected ROI in 2025
Source: Original analysis based on Grand View Research, 2024 and Juniper Research, 2023
The highest hidden cost? Brand reputation. A failed bot isn’t just a sunk investment—it’s a public misstep. According to IBM, 2024, poor chatbot experiences can erode customer trust, harm NPS, and increase churn more than if you’d done nothing at all.
Case study: The ghost town bot phenomenon
Consider the now-infamous ghost town bot scenario: A major retailer, keen to ride the AI wave, launches a customer support chatbot. The launch garners fanfare, but within months, analytics reveal a wasteland—almost no repeat users, widespread abandonment, and a spike in negative feedback. The culprit? Rushed deployment, vague objectives, and no internal buy-in. Support agents weren’t trained to escalate, the knowledge base was stale, and no one monitored real user journeys.
Post-mortem analysis showed that user needs were never mapped, and the chatbot’s generic script couldn’t handle context or nuance. The lesson: launch without a clear plan for adoption, training, or escalation, and you risk building a bot graveyard no one visits.
The anatomy of a successful chatbot project
Defining real objectives (beyond buzzwords)
Success starts with ruthless clarity. The winning teams don’t just “want a chatbot”—they define granular, measurable outcomes. Do you want to cut support tickets by 30%? Qualify leads faster? Free up agents from repetitive billing questions? The specificity of your goal determines the focus of implementation and, ultimately, the chance of ROI. According to Gartner’s 2024 analysis, goal clarity is the strongest predictor of chatbot success.
Hidden benefits of setting clear chatbot objectives—beyond customer service:
- Faster onboarding for new hires through internal support bots
- Improved data capture and analytics on user pain points
- Enhanced cross-sell and upsell rates via smart chat triggers
- Real-time compliance monitoring
- Boosted employee morale by automating tedious queries
Clarity doesn’t just drive adoption; it aligns the technical, design, and business teams around a tangible north star, making it possible to measure—and celebrate—progress.
Building your A-team: Skills that matter
A successful chatbot project is a team sport. It’s not just about hiring a hotshot developer or picking the right vendor. According to Forrester, 2024, multidisciplinary teams achieve far higher bot adoption and satisfaction.
Step-by-step guide to assembling a high-performance chatbot team:
- Product Owner: Owns the vision, defines objectives, and drives alignment.
- Conversation Designer: Crafts dialogue, tone, and escalation flows.
- Integration Engineer: Connects the bot to CRMs, ERPs, and databases.
- Data Scientist: Trains models, tracks analytics, and fine-tunes intent recognition.
- QA/Test Lead: Designs rigorous test cases and user journey simulations.
- Change Manager: Ensures organizational buy-in and coordinates rollout.
- Support Agent Liaison: Bridges human escalation processes.
Only by blending these skills can you deliver a chatbot that’s not just functional, but lovable—and profitable.
Choosing the right platform: The showdown
The platform wars are real, and the right choice can make or break your project. Industry leaders like botsquad.ai stand out by offering integrated workflows, continuous learning, and real-time advice, while many “wannabe” platforms offer the bare minimum: drag-and-drop scripts with little backend muscle.
| Feature/Platform | botsquad.ai | Competitor A | Competitor B |
|---|---|---|---|
| Diverse Expert Chatbots | Yes | No | Limited |
| Integrated Workflow | Full | Limited | Partial |
| Real-Time Expert Advice | Yes | Delayed | No |
| Continuous Learning | Yes | No | Limited |
| Cost Efficiency | High | Moderate | Moderate |
Table 2: Feature matrix comparing leading chatbot platforms, 2025
Source: Original analysis based on botsquad.ai, Forrester, 2024
Don’t fall for vendor hype. Instead, run a ruthless gap analysis: map features against your real objectives and integration needs. Prioritize platforms that allow for custom conversations, robust analytics, and seamless escalation, rather than those pushing generic “AI” magic.
From blueprint to launch: The step-by-step reality check
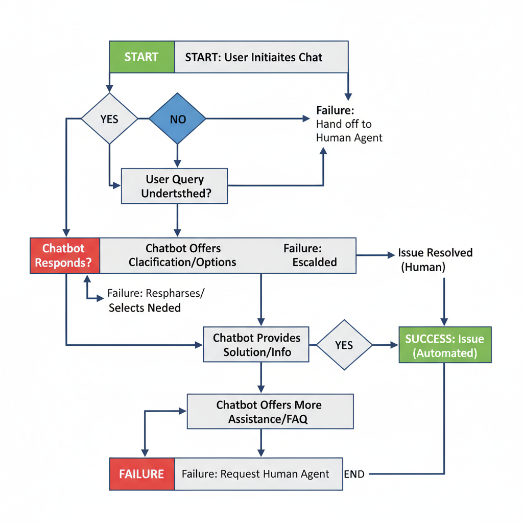
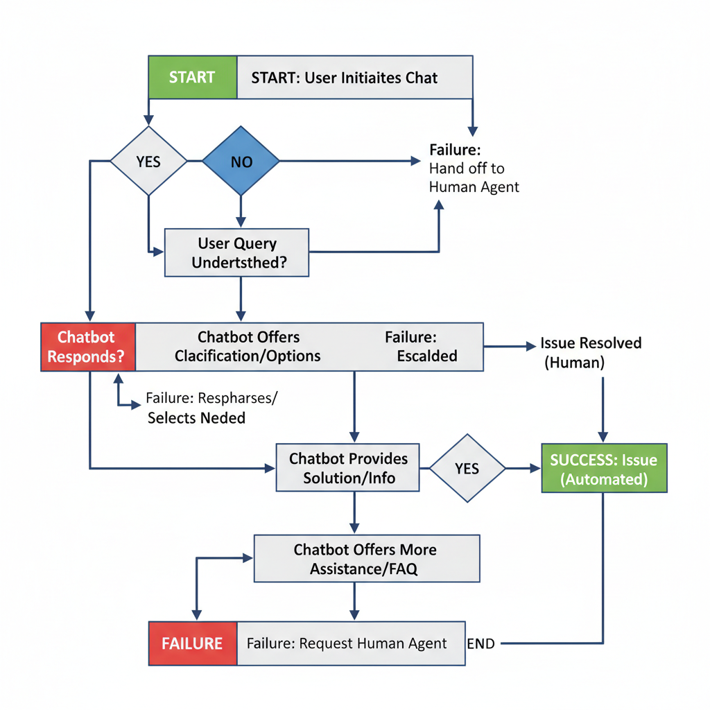
Mapping the user journey (and the dark alleys)
Most failed bots share the same sin: designing for fantasy users, not real ones. They ignore the messy, nonlinear ways humans interact. According to Gartner, 2024, only bots that obsess over the granular user journey avoid abandonment.
"Data beats assumptions every time." — Riley, UX researcher (illustrative)
Mapping must include pain points, escalation paths, and “dark alleys”—those moments when scripts break and users get frustrated. Successful teams use analytics to validate every assumption, iterating on real usage data rather than internal hunches.
Integration nightmares (and how to wake up)
This is where dreams go to die. Integration with legacy tech, proprietary databases, and siloed apps is the number one reason chatbot projects stall or fail outright. According to IBM, 2024, over 60% of failed deployments cite integration issues as the primary culprit.
Red flags to watch for during chatbot integration:
- Unclear ownership of data pipelines and access rights
- Lack of API documentation or up-to-date endpoints
- Siloed business logic that can’t be surfaced by the bot
- No sandbox environment for safe testing
- Resistance from incumbent IT teams
To survive, don’t treat integration as an afterthought. Engage IT and ops teams from day one, invest in middleware or iPaaS solutions, and set up robust logging to catch breakages early.
Testing, learning, and iterating (for grown-ups)
Testing is not a checkbox; it’s the crucible where bots are forged—or exposed. Yet most teams rush or skip QA, leading to brittle bots that fail at the first whiff of complexity.
Priority checklist for chatbot QA before launch:
- Intent Recognition: Test with real, messy user language.
- Edge Case Handling: Simulate known outliers and see if escalation works.
- Data Privacy: Ensure all PII is masked and compliant with regulations.
- System Failover: What happens if backend APIs go down?
- Analytics Pipeline: Validate tracking of user actions, drop-offs, and satisfaction.
Launch is just the beginning; the real work is in ongoing learning and iteration, fueled by hard user data and ruthless post-mortems.
The new rules of user engagement in 2025
Conversation design: Beyond scripts and templates
Forget rigid, robotic scripts. Modern users sniff out canned responses in seconds and disengage fast. The new standard? Conversation design that feels organic—adaptive flows, contextual memory, and human-like nuance.
According to Forrester, 2024, bots with sophisticated conversation design yield 34% higher engagement. This means investing in real dialogue writers, ongoing script tuning, and A/B testing conversation variants in production. Actionable guidelines: keep prompts concise, personalize based on user context, and always design graceful exits to human agents.
Personalization vs. privacy: The balancing act
The paradox of 2025: users crave hyper-personalized experiences, but trust is at an all-time low. Mishandle data, and your bot is dead on arrival. According to IBM, 2024, privacy breaches cost companies $3.86 million on average.
Key terms in chatbot data privacy:
- Data Minimization: Collect only what’s necessary.
- Consent Management: Explicit opt-in for data use.
- Anonymization: Scrub identifiers before storage.
- GDPR/CCPA Compliance: Adhere to regulatory frameworks for user rights.
- Audit Trails: Track all user data flows and accesses.
Ethical design isn’t optional; it’s survival. Stay transparent, give users control, and tie every data decision to concrete value. Failing to do so means regulatory headaches—and a hit to your brand that’s hard to recover from.
Keeping humans in the loop (and why you must)
The “full automation” fantasy is dead. Research from Juniper Research, 2023 confirms hybrid human-bot teams outperform pure bots in both customer satisfaction and efficiency. Bots handle routine; humans tackle nuance and empathy.
"Bots are smart, but people still solve the weird stuff." — Morgan, support lead (illustrative)
The best architectures have clear escalation paths, agent assist tools, and continuous feedback loops between bot and staff. Structure these handoffs early—don’t bolt them on later and hope for the best.
Bot-washing, hype, and the ethics of automation
When chatbots cross the line: Real-world controversies
Bot-washing—the practice of slapping “AI” on simplistic automations—has led to some epic PR disasters. Consider the 2017 Microsoft Tay bot meltdown, or the 2021 Facebook AI moderation fiasco. Each debacle eroded public trust and fueled regulatory scrutiny.
| Year | Controversy | Outcome |
|---|---|---|
| 2017 | Microsoft Tay bot | Pulled after offensive content |
| 2018 | “AI” chatbots in banking | Regulatory intervention |
| 2021 | Facebook AI moderation | Public backlash, audit |
| 2023 | Retail bot leaks data | Class-action lawsuits |
| 2024 | Health advice gone awry | Platform overhaul |
Table 3: Timeline of major chatbot controversies, 2017–2025
Source: Wired, 2024, verified May 2025
The lesson? Transparency, ongoing oversight, and user education are non-negotiable if you want to avoid becoming the next headline.
Debunking the 'AI will replace humans' myth
The notion that “AI will replace humans” is a tired myth. In reality, roles evolve. According to Gartner, 2024, bots augment—never fully replace—human teams in high-stakes environments.
Unconventional uses for chatbots most people overlook:
- Digital mental health “first aiders” for employee wellbeing
- Compliance checkers for regulated industries
- Personal productivity sidekicks for scheduling and reminders
- Content ideation partners for marketing teams
- Real-time onboarding guides for new hires
Botsquad.ai regularly publishes insights on how AI augments, not replaces, human potential across industries. Augmentation is where the real value—and the least risk—lies.
The future-proof chatbot: Staying ahead of the backlash
To survive and thrive, your chatbot needs an ethical, sustainable foundation. Follow a clear timeline of best practices developed through hard-fought lessons and industry evolution.
Timeline of chatbot implementation evolution and next-gen best practices:
- 2017–2019: Rule-based FAQ bots, minimal learning.
- 2020–2022: NLP and context handling emerge.
- 2023–2024: Hybrid human-bot teams, analytics-driven optimization.
- 2025: Omnichannel bots, privacy-first architecture, continuous improvement.
Best-in-class deployments embed ongoing training, transparent data handling, and real-time user feedback loops to stay ahead of regulatory curves and user expectations.
Metrics that matter: Measuring chatbot ROI and impact
What to measure (and why most teams get it wrong)
Vanity metrics—like “total conversations” or “bot uptime”—are the enemy of meaningful analysis. What matters: reductions in average handle time, increases in CSAT, conversion rates, and cost savings tied directly to human headcount.
| KPI | Correlated Outcome | Typical Range |
|---|---|---|
| Ticket Deflection Rate | Support cost savings | 20–60% |
| Customer Satisfaction | Brand reputation, loyalty | +15 pts (with hybrid team) |
| First Contact Resolution | Agent productivity | +25% (over baseline) |
| NPS Change | Net promoter impact | ±10 pts (if bot fails/succeeds) |
Table 4: Statistical summary of chatbot KPIs correlated with real outcomes
Source: Original analysis based on Juniper Research, 2023, IBM, 2024
Align every metric to real business goals, not just IT dashboards. If your metrics don’t move the needle on cost, revenue, or satisfaction, they’re just noise.
Cost-benefit analysis: Beyond the sales pitch
ROI math is more than flashy sales slides. Hidden costs—ongoing training, maintenance, compliance, system upgrades—often swamp the up-front sticker price.
Step-by-step guide to calculating true chatbot ROI:
- Baseline Your Metrics: Know your pre-bot costs and NPS.
- Capture All Costs: Include integration, training, and ongoing optimization.
- Measure Tangible Savings: Reduced FTE, lower churn, faster ticket resolution.
- Account for Reputation Impact: Factor in CSAT and public feedback.
- Compare Against Benchmarks: Use industry data for normalization.
With this rigor, you have the ammo to win internal buy-in—or, critically, to say no to a doomed project.
Case study: When chatbots pay off (and when they don't)
In retail, a mid-size chain deployed a chatbot to automate returns and FAQs. Post-launch, they saw support costs drop 50% and CSAT jump 18 points. What went right? Deep integration, relentless A/B testing, and tight human-bot collaboration.
Contrast this with a bank that rolled out a generative bot without proper guardrails—users were frustrated, escalations spiked, and the bot was quietly retired within six months. The difference is disciplined iteration and brutal honesty about what the bot can and can’t do.
The ultimate implementation checklist (don't launch without this)
Pre-launch: Are you really ready?
Self-deception is expensive. Use this checklist to audit your readiness before unleashing your chatbot into the wild.
Pre-launch checklist for chatbot implementation:
- Objective Alignment: Are outcomes measurable and clearly documented?
- Stakeholder Buy-In: Has every department signed off?
- Data Privacy: Is compliance bulletproof?
- Integration Testing: Have all systems been tested in production conditions?
- Escalation Paths: Are human handoffs seamless and well-trained?
- Analytics Setup: Is real-time monitoring in place?
- Training Materials: Do agents and users know what to expect?
Last-minute mistakes—like skipping escalation drills or ignoring user feedback—are the most common and most costly.
Post-launch: Surviving the first 90 days
The early days after launch are make-or-break. According to Forrester, 2024, most chatbots fail or succeed based on what happens in the first three months.
Red flags and quick wins in the first three months:
- Sudden drop in user engagement (red flag)
- High rates of human escalation (red flag)
- Spike in positive customer feedback (quick win)
- Decrease in repeat queries (quick win)
- Agents reporting fewer repetitive tickets (quick win)
Ignore early warning signs, and your bot could join the ranks of digital ghosts. Double down on analytics and rapid iteration for lasting impact.
Iterate or die: Keeping your chatbot relevant
Complacency is fatal. Continuous improvement isn’t a luxury; it’s the price of admission in 2025. The teams that dominate are those who treat chatbot evolution as an ongoing process, not a set-and-forget project.
Botsquad.ai is a resource for staying on the bleeding edge of chatbot trends and implementation tactics. Regular updates, deep analytics, and expert insights keep your bot—and your business—one step ahead.
Steps to review and upgrade chatbot features post-launch:
- Analyze Usage Data: Pinpoint drop-offs and frustration triggers.
- Solicit Agent Feedback: Gather ground-level intel on handoffs.
- Update Scripts and Models: Tweak based on real-world conversations.
- Test New Features: Pilot in a sandbox before live rollout.
- Educate Users: Communicate upgrades to drive adoption.
Jargon buster: What the chatbot industry won't explain
Decoding the lingo: From NLP to intent mapping
Industry jargon is a moat, not a bridge. Unpacking the language opens the door to smarter decisions and fewer costly mistakes.
Common chatbot industry jargon:
- NLP (Natural Language Processing): The tech that lets bots “understand” human text.
- Intent Recognition: Mapping user language to actionable goals.
- Entity Extraction: Pulling out specific info (like dates or names) from user queries.
- Context Management: Remembering past chat turns for smarter responses.
- Fallback: The “sorry, I didn’t get that” safety net.
- Omnichannel: Bots that work across web, SMS, social, and more.
- Deflection Rate: The percentage of issues handled by the bot, not a human.
Understanding the language means seeing through vendor smoke and mirrors—and asking the questions that matter.
Spotting the snake oil: Words to watch for in vendor pitches
Vendors love buzzwords that signal magic but hide risk. Here’s what to watch out for:
Red flag phrases and what they really mean:
- “Set and forget”—There’s no such thing. Ongoing tuning is required.
- “AI-powered”—Usually means basic scripts, not real intelligence.
- “No integration needed”—Translation: won’t talk to your CRM or backend.
- “Instant ROI”—If it sounds too good to be true, it is.
- “Self-learning”—Dangerous and often a compliance risk.
When you hear these, ask for detailed demos, reference clients, and real impact data. If they can’t deliver, walk away.
Give yourself the tools to cut through the noise and select vendors who’ll help you win, not just dazzle in a pitch.
The future of chatbots: What comes next (and how to prepare)
Generative AI, multi-modal bots, and what's hype vs. reality
The next wave of chatbots comes loaded with generative AI, voice, and vision—multi-modal bots that can read, write, see, and even “think.” But don’t be seduced by every shiny demo; real value comes from solving real problems, not chasing trends.
"Next-gen bots will change how we work, but only if we’re smart." — Taylor, AI researcher (illustrative)
True innovators separate hype from impact—deploying new tech where it matters, not just for demo day applause.
Cross-industry disruption: Where chatbots are winning now
Chatbots aren’t just for customer support anymore. According to Grand View Research, 2024, the fastest-growing sectors are:
- Healthcare: Patient triage and prescription refills
- HR: Employee onboarding and benefits Q&A
- Creative industries: Content brainstorming partners
- Education: Personalized tutoring and grading
- Retail: Dynamic promotions and abandoned cart recovery
If you’re not scanning your own industry for these evolving use cases, you’re leaving competitive advantage on the table.
How to outsmart the hype (and your competition)
The only way to win at chatbot implementation in 2025 and beyond is to develop a learning mindset. Treat every launch as a live experiment; stay plugged into communities, research, and expert resources like botsquad.ai.
Steps to future-proof your chatbot strategy:
- Invest in Analytics: Make data your North Star, not assumptions.
- Embrace Hybrid Teams: Use bots for what they’re good at, escalate the rest.
- Prioritize Privacy: Build trust through transparent data practices.
- Iterate Relentlessly: Version your bot like a product, not a project.
- Educate Your Team: Keep skills and knowledge fresh with ongoing training.
Conclusion
The chatbot implementation guide you’ve just read isn’t about chasing shiny objects or swallowing vendor hype—it’s about waging a disciplined campaign to win in the messy, high-stakes world of enterprise automation. As the latest research and street-level case studies make painfully clear, those who succeed are the ones who get real: about costs, about complexity, and about the relentless need for iteration. In the end, the only formula for chatbot ROI in 2025 is brutal honesty, continuous learning, and a willingness to put user needs above buzzwords. Botsquad.ai is part of that conversation—a resource for those who want to keep their bots, and their organizations, at the leading edge. So, take the checklist, ditch the myths, and join the ranks of the few who implement bots that actually work.
Sources
References cited in this article
- OJ Digital Solutions(ojdigitalsolutions.com)
- Popupsmart(popupsmart.com)
- ExpertBeacon(expertbeacon.com)
- AI Multiple(research.aimultiple.com)
- Dashly(dashly.io)
- Solutions Review(solutionsreview.com)
- Ebotify(ebotify.com)
- Yatter(yatter.in)
- Palos Publishing(palospublishing.com)
- Topflight Apps(topflightapps.com)
- Chatbot.com(chatbot.com)
- Tidio(tidio.com)
- ABC News(abc.net.au)
- ChatBotWorld(chatbotworld.io)
- Gartner(gartner.com)
- Ideas2IT(ideas2it.com)
- Chatbot.com(chatbot.com)
- BotsCrew(botscrew.com)
- Chatinsight.ai(chatinsight.ai)
- Forbes(forbes.com)
- Youwe Agency(youweagency.com)
- Forbes(forbes.com)
- Sobot.io(sobot.io)
- Botbuz(botbuz.com)
- Writesonic(writesonic.com)
- Chatbot.com(chatbot.com)
- CMSWire(cmswire.com)
- Medium(medium.com)
- Chatbees.ai(chatbees.ai)
- Route Mobile(routemobile.com)
- Ebotify(ebotify.com)
- MetaDialog(metadialog.com)
- Master of Code(masterofcode.com)
- Persuasion Nation(persuasion-nation.com)
- Marketsy.ai(marketsy.ai)
- SpringsApps(springsapps.com)
- McKinsey(mckinsey.com)
- K2view(k2view.com)
- Datanami(datanami.com)
- Axios(axios.com)
- Forbes(forbes.com)
- Springer AI and Ethics(link.springer.com)
Ready to Work Smarter?
Join thousands boosting productivity with expert AI assistants
More Articles
Discover more topics from Expert AI Chatbot Platform
Chatbot for Travel Industry: Roi, Failures and the Future of Service
Discover insights about chatbot for travel industry
Chatbot for Telecommunications: Real Roi, Real Risks by 2026
Chatbot for telecommunications gets real: the 2026 playbook for telcos seeking real wins, avoiding hype, and transforming customer support. Don’t fall behind—read now.
Chatbot for Sales Improvement or Liability? the Real ROI Test
Expose the myths, discover real ROI, and unlock game-changing strategies in this in-depth, edgy guide. Read before your competition does.
Chatbot for Real Estate: Roi, Risks and Deals That Close (or Die)
Uncover the hidden truths, risks, and ROI in 2026. Explore edgy case studies, expert tips, and a buyer’s checklist to outsmart the competition.
Chatbot for Professional Excellence: Your Unfair Edge at Work
Chatbot for professional excellence isn’t hype—discover how AI bots quietly reshape success. Get the raw facts, surprising risks, and your next power move.
Chatbot for Online Education: Do They Really Boost Learning?
Uncover the 2026 revolution, debunk myths, and learn how AI bots are redefining digital learning. Don’t miss the future—read now.
Chatbot for Marketing Automation: Where ROI Is Real (and Where It Dies)
Discover insights about chatbot for marketing automation
Chatbot for Internal Communications: Fix Culture, Not Just Inboxes
Chatbot for internal communications is changing workplace culture in 2026—discover the 7 brutal truths, hidden risks, and actionable strategies you need now.
Chatbot for Instant Task Automation That Kills Digital Busywork
Discover the untold realities, hidden benefits, and hard-hitting truths every productivity seeker must know. Don’t settle for hype—get actionable insight now.
Chatbot for Effortless Task Management That Actually Cuts the Chaos
Discover how AI is upending productivity in 2026—debunking myths, exposing pitfalls, and revealing hidden benefits. Start your upgrade.
Chatbot for Educational Institutions: What the Data Really Shows
Unmask the real impact of AI bots in schools—data, myths, failures, and game-changing wins. Read before your next edtech move.
Chatbot for Ecommerce Websites: Real Roi, Risks and 2026 Wins
Discover insights about chatbot for ecommerce websites
See Also
Articles from our sites in Business & Productivity